一周强化
一、一周内容概述
对整个第二单元的学习,要牢牢把握住各节内容之间的内在联系:大气垂直分层各层次尤其是对流层的组成成分及温度变化决定了大气热状况中三种辐射的传递和气温的变化,造成了大气的运动,大气运动中气团、锋面的活动构成了天气的变化,辐射、环流等因素又构成了各个地区气候的不同,掌握了以上因果关系,理清头绪,对这一单元的学习便可取得较好的效果。
二、重难点知识讲解
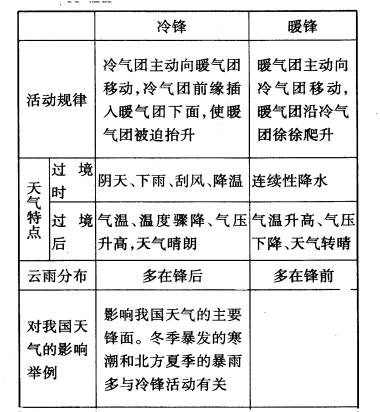
(一)锋面系统
(二)气压系统与天气
(三)锋面气旋 锋面气旋是由冷暖空气共同组成的具有锋面的气旋,它主要活动在中纬度地区,更多见于温带地区,因而也称为温带气旋。锋面气旋的平面结构,对北半球而言,是一个逆时针方向旋转的旋涡,中心气压最低,自中心向前方延伸一条暖锋,向后方伸出一条冷锋。
(三)锋面气旋
锋面气旋是由冷暖空气共同组成的具有锋面的气旋,它主要活动在中纬度地区,更多见于温带地区,因而也称为温带气旋。锋面气旋的平面结构,对北半球而言,是一个逆时针方向旋转的旋涡,中心气压最低,自中心向前方延伸一条暖锋,向后方伸出一条冷锋。
(四)气候形成因子 1、太阳辐射:形成气候地区差异;形成气候季节交替。 2、地面状况:海陆分布、地势高低、迎风坡与背风坡、寒流与暖流等。 3、大气环流:调整全球水热分布;影响各地气候类型。 4、人类活动:影响大气的水热状况;改变地表物理特性和生物特性。 (五)气候类型 1.世界气候类型的分布规律(北半球)
(四)气候形成因子
1、太阳辐射:形成气候地区差异;形成气候季节交替。 2、地面状况:海陆分布、地势高低、迎风坡与背风坡、寒流与暖流等。 3、大气环流:调整全球水热分布;影响各地气候类型。 4、人类活动:影响大气的水热状况;改变地表物理特性和生物特性。
1、太阳辐射:形成气候地区差异;形成气候季节交替。
2、地面状况:海陆分布、地势高低、迎风坡与背风坡、寒流与暖流等。
3、大气环流:调整全球水热分布;影响各地气候类型。
4、人类活动:影响大气的水热状况;改变地表物理特性和生物特性。
(五)气候类型
1.世界气候类型的分布规律(北半球)
2.气候类型的判断
- 返回 -